Welcome to my extended portfolio

Please note that the work your viewing is under nda for the respective companies on who's behalf i have previously been employed and if i may ask not to share or distribute any work displayed.

Irishlife Insurance

August 2017 - 2018

goals quote

Selfie Quote, Oct/Dec. 2017

The life Expectancy Calculator was a roadmap product for Irish Life which uses facial recognition to generate an insurance quote. The project had extensive discovery workshops and the prototype was developed using Microsoft Azure open source back end technology. The project features a very basic quote rendering based on the age profile of the user. Click HERE to see the user test for the prototype

goals

Discover (Goals), Sept 2017

This product was designed as a simple onboarding tool to help the user determine the type of global insurance cover they require in a simple step-form process. The project had two distinct phases, first centers on the needs based approach to products and how the clients discover the right life cover products, the second was to present an inclive package which adds value for the client. Extensive Discovery workshops featuring analytics on real- world persona's, wireframes and a clickable prototype for presentation.

goals

Point of Retirement, March 2018

Point of Retirement, Wealth Planner was a redesign of the existing form process for financial advisors to quickly enable them to input essential client data to the CRM. The redesign consisted of 15 pages of Pension forms and a review of the backend process/system and front end interface.

goals

Childrens Education, July 2018

This project was a digital roadmap objective to increase registrations and sign-ups and engage clients with a free "Cost of Child's Education calculator. Each variable of childs growth was considered based on govt stats depending on area- rural/city etc. The project was shelved after 1st iterations were designed.


logo

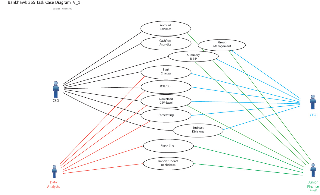
Bankhawk Analytics

May 2016- Aug 2017

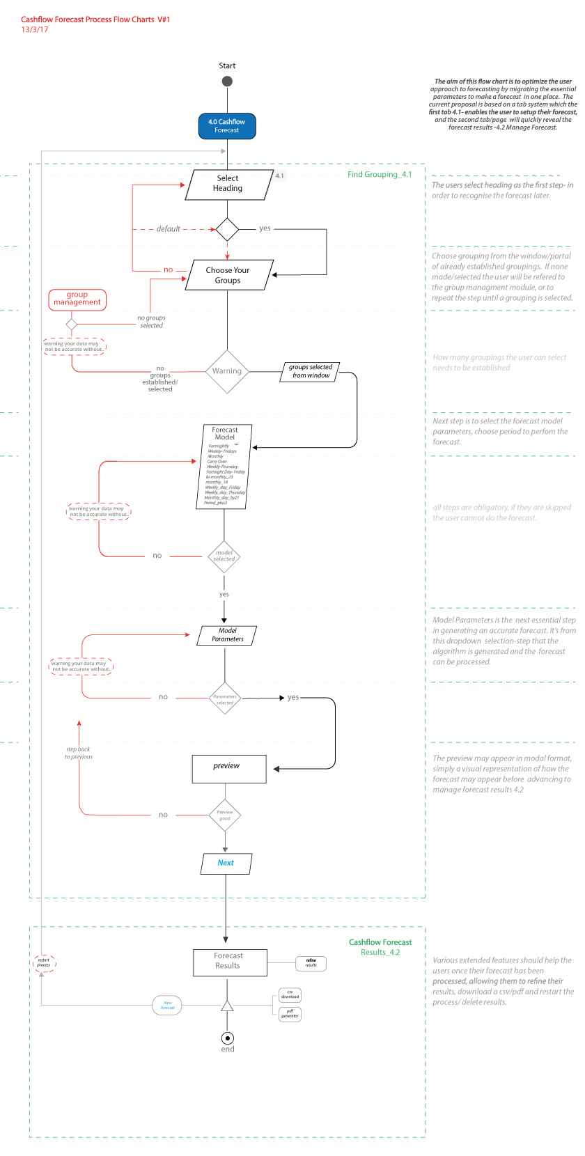
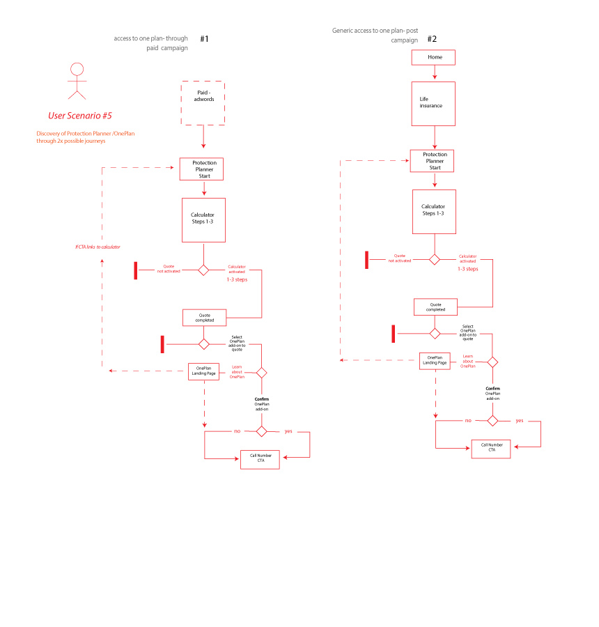
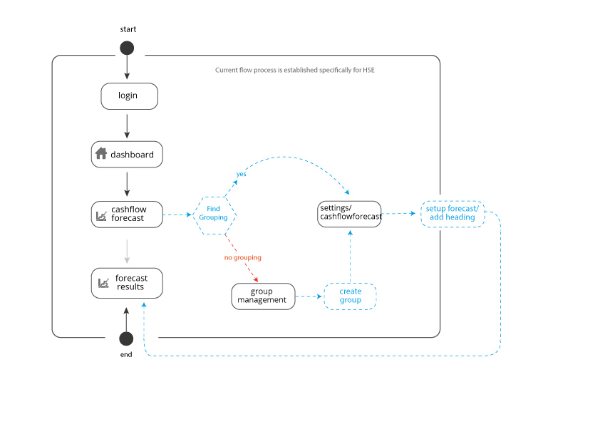
These three modal catagories below detail the project phases from research concepts to card sorting and architecture workshops. This project entailed a complete redesign of Bankhawk's current 365 App and end to end product flow. Agile sprints and close project/task management across development ensured that this project was validated and iterated/tested until a solid protottype was produced.

The carousels below detail some highlights some of the deliverables, including high definition wireframes with annotation and breakdown of user journeys, flow charts and interactive pre-prototypes in Invision/Moqups. This project is now complete and live, please contact the Bankhawk website for more information bankhawk365.

Bankhawk App Styleguide - Please click to see


Research

bankhawk 1

Wireframes

goals

Prototypes

prototype